
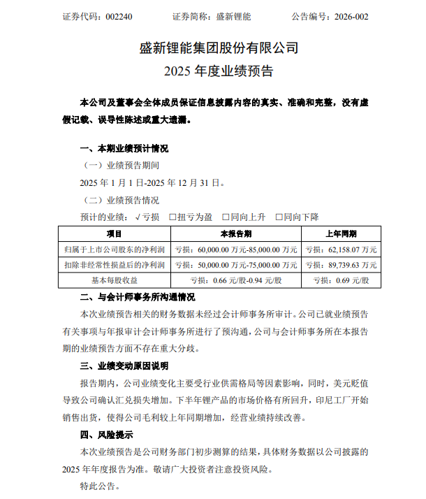
1月13日牛鑫所牛鑫所牛鑫所,盛新锂能(002240.SZ)发布公告,预计2025年度归母净利润亏损在6亿元至8.5亿元之间,上年同期亏损为6.22亿元。

业绩变动原因:报告期内,公司业绩变化主要受行业供需格局等因素影响,同时,美元贬值导致公司确认汇兑损失增加。下半年锂产品的市场价格有所回升,印尼工厂开始销售出货,使得公司毛利较上年同期增加,经营业绩持续改善。
公开资料显示,公司成立于2001年12月29日,注册地及总部位于四川省成都市。公司专注于锂电新能源材料的生产与销售,主要产品为锂精矿、碳酸锂、氢氧化锂、氯化锂和金属锂。
盛新锂能2025年三季度业绩报告显示,2025年前三季度,公司营业收入30.94亿元;归母净利润亏损7.52亿元,同比下滑62.96%。
截至1月14日10点27分牛鑫所,盛新锂能的股价37.09元/股,总市值339亿元。(《理财周刊-财事汇》出品)
国家允许的配资平台提示:文章来自网络,不代表本站观点。